taptap体育APP
联系我们
手 机:19279864570
邮 箱:40045692@qq.com
Q Q:40045692
地 址:上海市奉贤区南桥镇国顺路936号5幢
超经典解说:改性塑料的生产流程(做改性必看
目录前瞻:
1.“树脂”这种说法的来历
2.塑料为什么要进行改性?
3.塑料改性的方法有哪些?
4.塑料改性产业链

一、“树脂”这种说法的来历
塑料是一种以高分子聚合物为主要成分的材料,由合成树脂及填料、增塑剂、稳定剂、润滑剂、色料等添加剂组成,在制造及加工过程中呈流体状态,以方便造型,在加工完成时呈现固态形状。塑料的主要成分是合成树脂。树脂最初由动植物分泌出的脂质而得名,如松香、虫胶等,合成树脂(有时也直接简称为“树脂”)是指尚未和各种添加剂混合的高分子聚合物。树脂约占塑料总重量的40%~100%。塑料的基本性能主要决定于树脂的性质,但添加剂也起着重要作用。
二、塑料为什么要进行改性?
所谓“塑料改性”是指通过在塑料树脂中添加一种或多种其它物质,来达到改变其原有性能、改善一方面或多方面性能,从而达到拓展其适用范围之目的的方法。经过改性的塑料材料统称“改性塑料”。
塑料化工研究发展至今,已合成出上千种高分子材料,其中具有工业价值的仅百余种,塑料常用的树脂原料90%以上集中在五大通用树脂(PE、PP、PVC、PS、ABS),目前再继续合成大批新的高分子材料难度很大,既不经济也不现实。
因此,深入研究聚合物组成、结构和性能的关系,并在此基础上对现有的塑料进行改性,以制造适用的塑料新材料,已成为发展塑料工业的有效途径之一,全球的改性塑料行业也因此在近年内获得了长足的发展。
塑料改性是指通过物理的、化学的或二者兼具的办法使塑料材料的性能向人们所预期的方向发生变化,或者使成本显著降低,或者使某些性能得以改善,或者赋予了塑料材料全新的功能。改性的过程可以在合成树脂聚合的过程中发生,即化学改性,如共聚、接枝、交联等,也可以在合成树脂被加工的过程中进行,即物理改性,如填充、共混、增强等。
三、塑料改性的方法有哪些?
1.塑料改性的方法大致有以下类型:
1)增强:通过加入玻璃纤维、碳纤维、云母粉等纤维状或片状填料来达到增加材料刚性及强度的目的,如电动工具中使用的玻璃纤维增强尼龙等。
2)增韧:通过在塑料中加入橡胶、热塑性弹性体等其它物质来达到提高其韧性/冲击强度的目的,如汽车、家电及工业用途中常见的增韧聚丙烯等。
3)共混:将两种或多种不完全相容的聚合物材料均匀地混合成宏观相容、微观分相的混合物,以满足对物理机械性能、光学性能、加工性能等方面的某些要求的方法。
4)合金:与共混相似,但组分间相容性好,容易形成均相体系,并且可获得单一组分所无法达到的某些性能,如PC/ABS合金,或PS改性PPO等。

PC/ABS合金用于汽车门把手(毛胚和电镀件)
5)填充:通过在塑料中加入填料来达到改善物理机械性能或降低成本的目的。
6)其它改性:如利用导电性填料来降低塑料的电阻率;添加抗氧化剂/光稳定剂来改善材料的耐候性;加入颜料/染料来改变材料的颜色、加入内/外润滑剂使材料的加工性能得到改善、使用成核剂改变半结晶性塑料的结晶特性来改善其机械性能及光学性能等等。
除了上述物理改性方法外,还有利用化学反应对塑料进行改性,使之获得特定性能的方法,如马来酸酐接枝聚烯烃、聚乙烯的交联、纺织行业中利用过氧化物来使树脂降解以改善流动性/成纤性能等。。。不一而足。
工业上经常会将多种改性方法共同使用,比如在塑料增强改性过程中为了不过多损失冲击强度而同时加入橡胶等增韧剂;或热塑性硫化胶(TPV)的生产中同时存在物理混合和化学交联等等……
实际上,任何一种塑料原料在出厂时都最起码含有一定比例的稳定剂,以防止其在储存、运输及加工中降解,因此,严格意义上的“非改性塑料”是不存在的。但是,在工业上,通常将化工厂生产的基础树脂成为“非改性塑料”,或“纯树脂”。
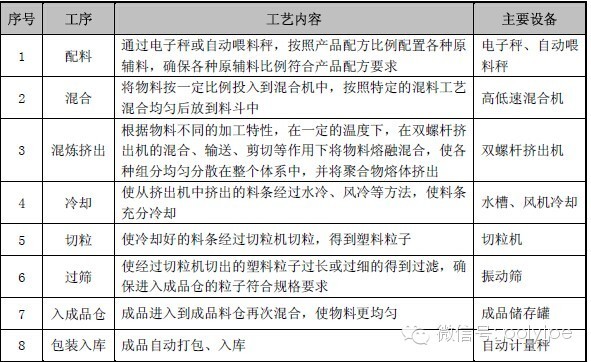
四、塑料产业链流程图

改性塑料的流程


随着塑料工业的发展,塑料产业内合理的分工产生了一个位于生产合成树脂的大型石化企业与生产具体塑料制品的塑料加工企业之间的相对独立的行业,这个行业以生产多种用途和特性的中间粒子料为主要产品,即改性塑料行业。
公司所从事的专业领域为改性塑料的生产,即将通用树脂添加改性剂、色母和功能母粒等助剂生产出用于家用电器、汽车、电子电气、办公设备、电动工具等下游行业的改性塑料粒子,并将部分改性塑料粒子进一步加工为作为家电、汽车用零部件的改性塑料制品。


